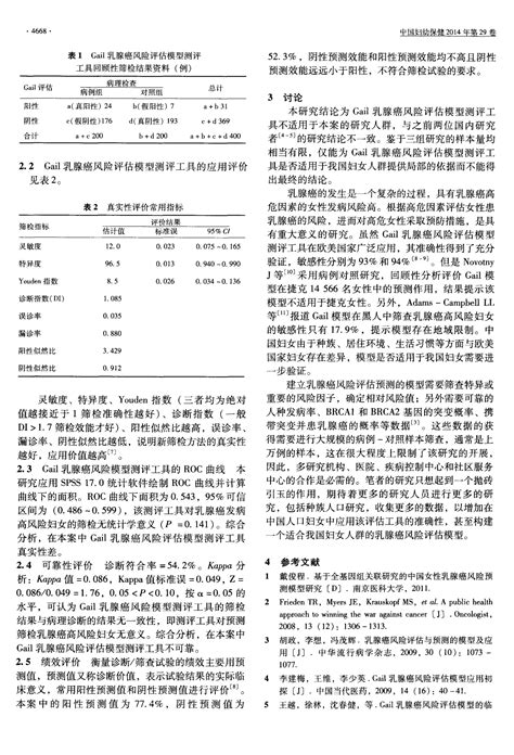
Article 1 min read • January 14, 2026 Nude Pictures Of Gail Kim - News Update News Update Image Gallery 📚 Continue Reading Nicole Aniston Young Dec 31, 2025 Lila Lovely Bio Jan 07, 2026 Loretta Swit Tits Jan 12, 2026 Leanna Sweet Porn Jan 08, 2026 ×